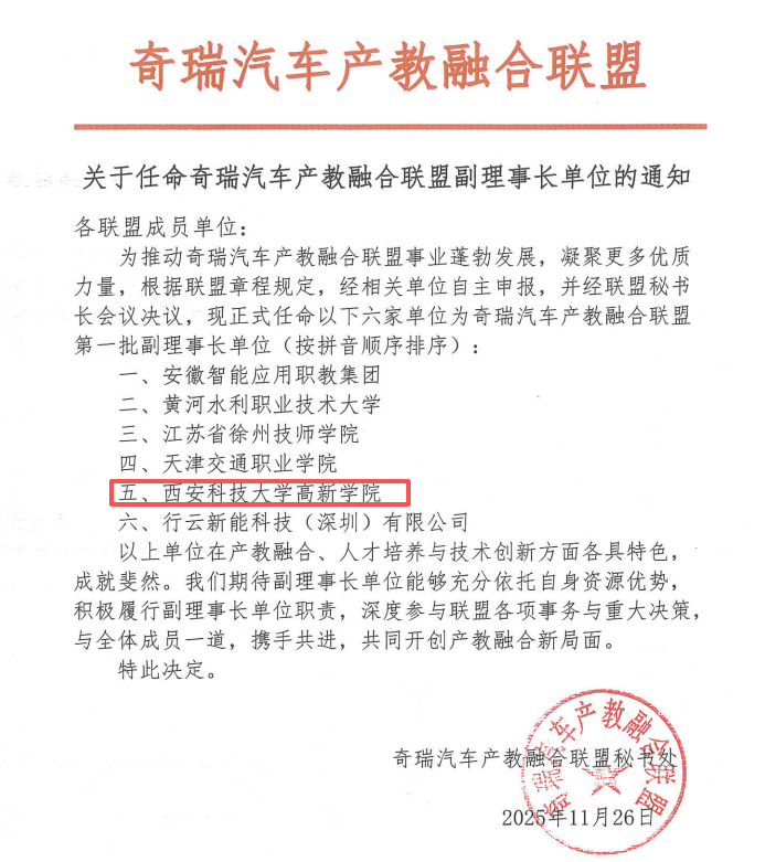
2025年11月26日,奇瑞汽车产教融合联盟传来喜讯:为推动奇瑞汽车产教融合联盟事业蓬勃发展,凝聚更多优质力量,经过多方评比,西安科技大学高新学院正式成为该联盟副理事长单位。这一荣誉背后,是双方以产教融合为核心的深度协同与理念共鸣,是学院坚持“应用型、国际化”办学定位的生动实践,更是高校与龙头企业携手破解人才培养与产业需求脱节难题的共同成果。

(图一)官方公示文件
理念同频:访企拓岗搭建合作桥梁
产教融合的核心要义,在于打破高校与企业间的壁垒,实现教育链、人才链与产业链、创新链的深度衔接。西安科技大学高新学院与奇瑞集团的合作,从初期合作便锚定这一核心——学院“培养具有创新精神和实践能力的高素质应用型人才”的办学目标,与奇瑞集团“渴求高素质专业人才推动技术创新与产业升级”的发展需求高度契合。早在2024年8月,西安科技大学高新学院科技与工程学院副院长周燕曾带队前往奇瑞控股集团总部进行考察。在座谈会上,紧紧围绕学生实习就业相关事宜展开交流,双方均深刻认识到,传统人才培养模式中“重理论、轻实践”的短板,难以满足现代产业对复合型技术人才的需求。为此,合作之初便确立了“资源共享、优势互补、协同育人”的核心原则:高校输出智力资源与科研平台,为企业技术攻关、人才储备提供支撑;企业开放产业资源与实践场景,为高校优化课程体系、强化实践教学提供载体,形成“产教双向赋能、校企互利共赢”的良性循环。

(图二)科技与工程学院周燕副院长(中)带队前往奇瑞控股集团总部进行考察
深化交流:高层互访凝聚合作共识
2024年11月2日,西安科技大学高新学院董事长孙龙杰带队,携副院长董世平及相关部门、产业学院代表再次赴安徽省芜湖市奇瑞汽车集团总部参观交流,中科院天津研究院董博副院长共同参加。在奇瑞副总经理、奇瑞大学执行校长李康的陪同下,代表团先后参观了企业研发中心、生产线、展厅及芜湖经开区产教融合实训基地、王建国国家级技能大师工作室。参观过程中,双方就人才培养、科研合作、实习实训等话题深入洽谈。孙龙杰董事长介绍了学院致力于培养创新精神和实践能力的高素质应用型人才的办学目标,提出学院可依托教学资源和科研平台为企业提供支持,同时希望企业为学生提供更多实习实训机会。李康副总经理表示,企业对高素质专业人才需求迫切,与高校合作是推动技术创新和产业升级的重要途径,双方在多维度融合发展方面达成初步共识。

(图三)西安科技大学高新学院孙龙杰董事长(左四)带队赴安徽省芜湖市奇瑞汽车集团总部参观交流
签约落地:校企携手筑牢合作根基
2024年12月28日,奇瑞控股集团与西安科技大学高新学院校企合作签约及揭牌仪式在学校日新楼举行。奇瑞控股集团有限公司副总裁李康、校企合作总监姚永来,中科院天津研究院副院长董博、学院董事长孙龙杰等双方领导出席仪式。
仪式上,学院院长助理胡秋实介绍了学校“应用型”和“国际化”两大办学特色,强调将整合奇瑞产业链资源与西安科技大学高等教育资源,重点发展计算机、机械、人工智能等核心专业,构建“厚基础、强实践”的就业能力体系;奇瑞校企合作总监姚永来分享了企业在校企合作、产业学院建设方面的成功案例及用人需求;双方代表共同签署校企合作协议并揭牌,标志着双方实质性合作正式启动,资源共享、优势互补的协同育人格局形成。

(图四)西安科技大学高新学院董事长孙龙杰(前右一)与奇瑞控股集团有限公司副总裁李康(前左一)签署合作协议

(图五)西安科技大学高新学院与奇瑞控股集团有限公司共建校企合作基地
持续发力:深度参与提升联盟话语权
产教融合的深度发展,离不开开放生态的支撑。西安科技大学高新学院主动融入奇瑞集团产教融合生态体系,通过深度参与联盟建设提升育人话语权。
2025年8月26日,西安科技大学高新学院副院长石峰、航天意德高科技产业有限公司副总经理朱君、科技与工程学院教师古志刚老师赴安徽省芜湖市参与奇瑞汽车产教融合联盟高质量发展论坛,与行业专家共探汽车职业教育新路径。

(图五)古志刚老师(左一)、学院副院长石峰(左二)、航天意德高科技产业有限公司副总经理朱君(左三)
2025年9月28日,在奇瑞汽车职教出海战略签约暨产教融合推进会上,西安科技大学高新学院成为奇瑞出海国家人才培养牵头学校之一,西安科技大学高新学院国际教育与人文学院副院长刘复代表学校签署合作协议,将双方合作拓展至国际人才培养领域。


(图六组图)国际教育与人文学院副院长刘复(左八)代表西安科技大学高新学院参加合作签约仪式
学院始终以开放姿态整合行业资源,将联盟平台的先进理念、标准规范融入自身人才培养体系,学院选派专业教师深入企业一线,与企业技术骨干共同编写专业教材、共搭实训平台,实现人才培养与企业岗位需求的精准匹配,并且学院积极向企业输送人才,仅2025年下半年就输送40余人,让教学内容、教学实践始终紧跟产业技术前沿,
2025年西安科技大学高新学院深度参与鄂鲁皖赣地区脱贫人口促就业专项行动,担任项目实施培训方,与政府有关部门、融通人力公司、奇瑞控股集团通力协调合作,精心计划安排,全力输送对象,认真组织培训,妥善安排上岗,促进帮扶对象实现从“输血”到“造血”的转变。
一系列紧密务实的合作互动,使学院在奇瑞汽车产教融合联盟中的影响力不断提升,最终成功当选副理事长单位,获得参与联盟核心决策、制定人才培养标准的重要话语权。
未来发展:订单培养开启合作新篇
从初次访企对接、高层互访交流,到签约揭牌落地,再到当选联盟副理事长单位,离不开奇瑞集团李康副总经理、校企合作总监姚永来等集团领导的大力支持,同时,西安科技大学高新学院与奇瑞集团的合作也是双方日积月累互信的结果,也是学院产教融合育人理念的生动实践。
当选副理事长单位后,学院将深度参与奇瑞汽车产教融合联盟各项事务与重大决策。目前,学院计划积极与奇瑞集团进行深度对接,将启动人才订单班筹备工作,借鉴奇瑞成熟培养模式,围绕汽车制造、智能网联、大数据等核心领域,共同制定培养方案、组建双师团队、搭建实训平台,实现人才培养与企业岗位需求的精准匹配。
这种深度融合模式,不仅将让学生在在校期间就能接触产业前沿技术与实际项目,积累实战经验,更将推动高校教学改革与企业技术创新的同频共振——高校为企业输送符合行业需求的高素质技术人才,企业为高校提供持续迭代的教学资源与科研课题,最终形成“人才培养-技术创新-产业升级”的良性循环。
未来,双方将继续发挥各自优势,深化产教融合、科教协同发展,在人才培养、科研创新等方面开展全面合作,为学生成长提供更广阔平台,为汽车行业高质量发展输送更多高素质技术人才,推动校企合作向更高水平迈进。
编辑:张嘉琪
相关热词搜索:
上一篇:“一带一路”倡议下国际中文教育高质量发展研讨会暨陕西省汉语国际教育研究会学术年会在西安翻译学院举行